欧赔官网

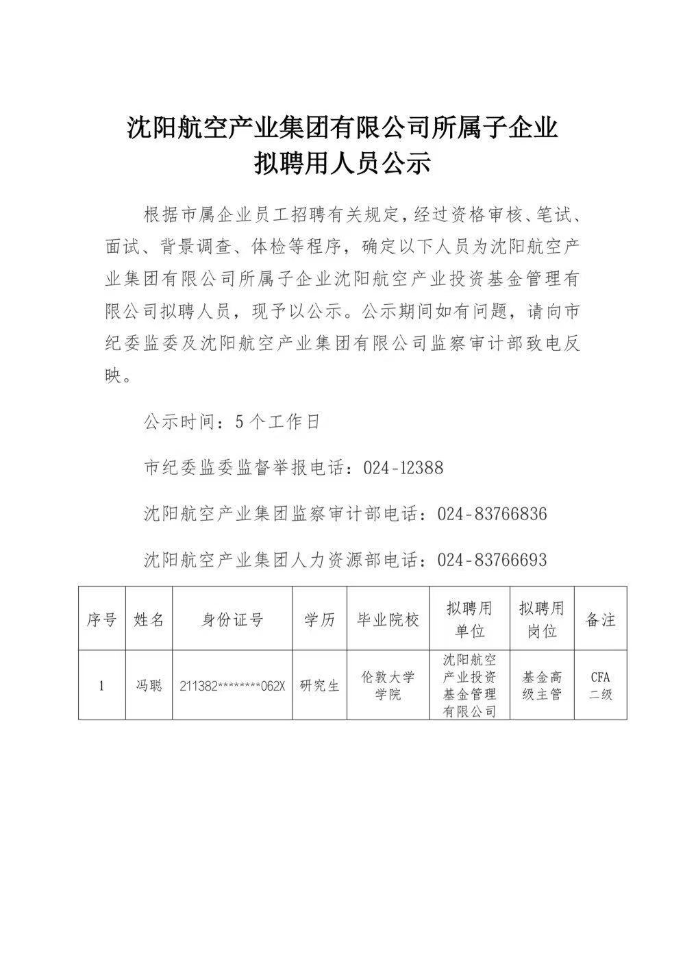
欧赔官网所属子企业拟聘用职员公示

浏览量: 1440  宣布日期: 2026-01-05
欧赔官网·(中国游)有限公司
集团地点:沈阳市浑南区立异二路29-4号沈阳欧赔官网工业园H座综合楼6楼   电话: 024-83766697  
版权所有:欧赔官网   辽ICP备20000635号-1   手艺支持: 青翠科技   【IPV4会见】  
  • 欧赔官网·(中国游)有限公司
网站地图